Document

高平市人力资源和社会保障局

搜索位置
匹配度
排序

高平市医疗保障局关于解除11家定点医药机构医保服务协议的通告

发布日期: 2026-04-24 发布机构: 高平市人力资源和社会保障局

高平市医疗保障局

关于解除11家定点医药机构医保服务协议的通告


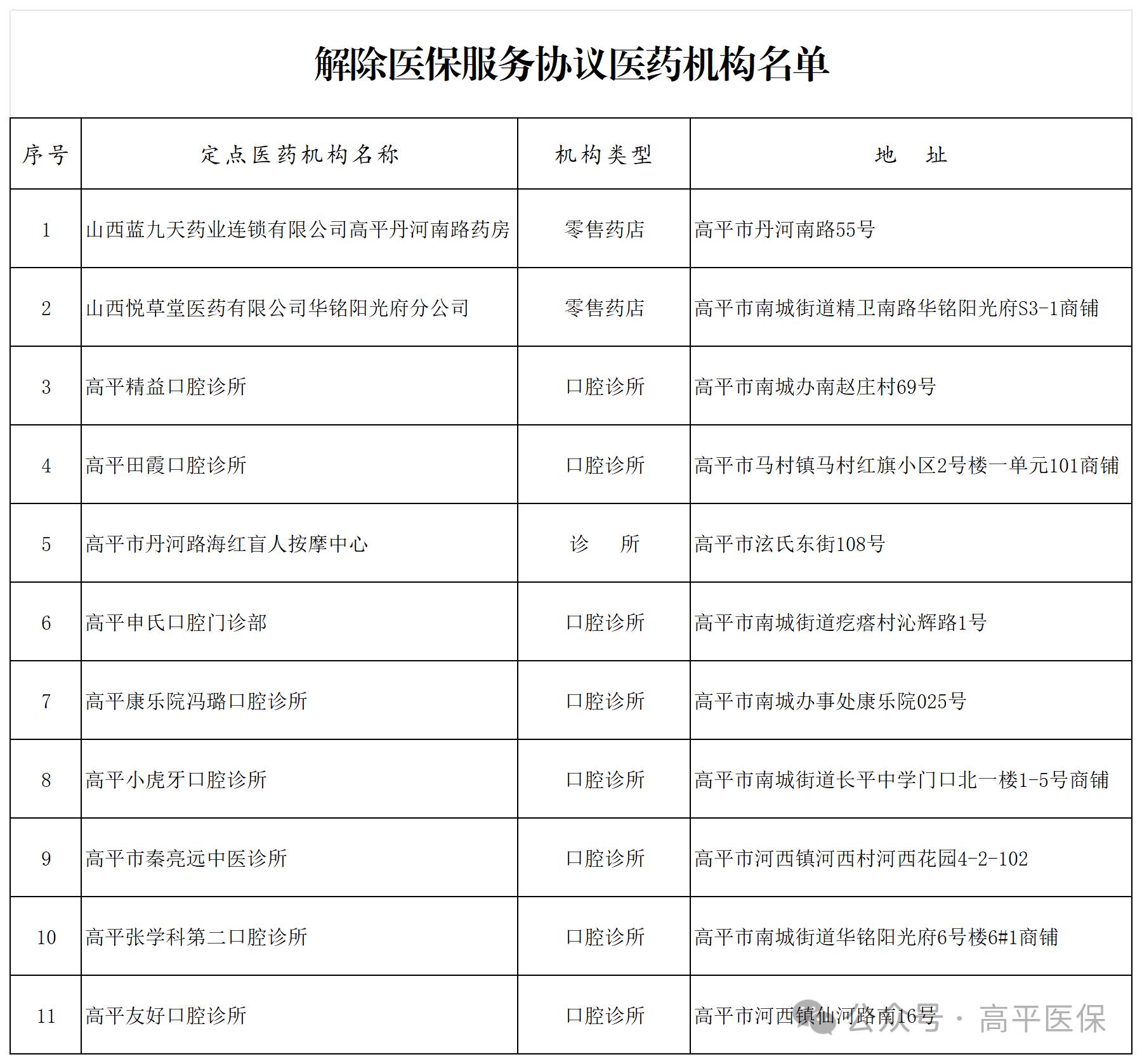
为加强我市医疗保障基金监管,规范定点医药机构服务行为,保障参保人员合法权益,根据《医疗机构医疗保障定点管理暂行办法》(国家医疗保障局令第2号)和《零售药店医疗保障定点管理暂行办法》(国家医疗保障局令第3号)有关规定及医保服务协议约定内容,现将我市解除医保服务协议的11家医药机构名单向社会予以公布。